Шаблон предназначен для организации безопасного обновления системы и приложений через канал связи с удаленным сервером обновлений.
Типовые цели безопасности при применении шаблона: обеспечение целостности и аутентичности данных обновлений (бинарных образов, скриптов, конфигурационных данных обновлений и т.п.) в условиях доставки этих данных через каналы связи сетей общего доступа.
Предположения безопасности отсутствуют.
Предположения и условия, при которых шаблон не может быть применен: наличие альтернативного канала доступа к хранилищу данных, который позволяет обходить установленные на основе реализации настоящего шаблона ограничения доступа.
Шаблон должен отвечать следующим требованиям:
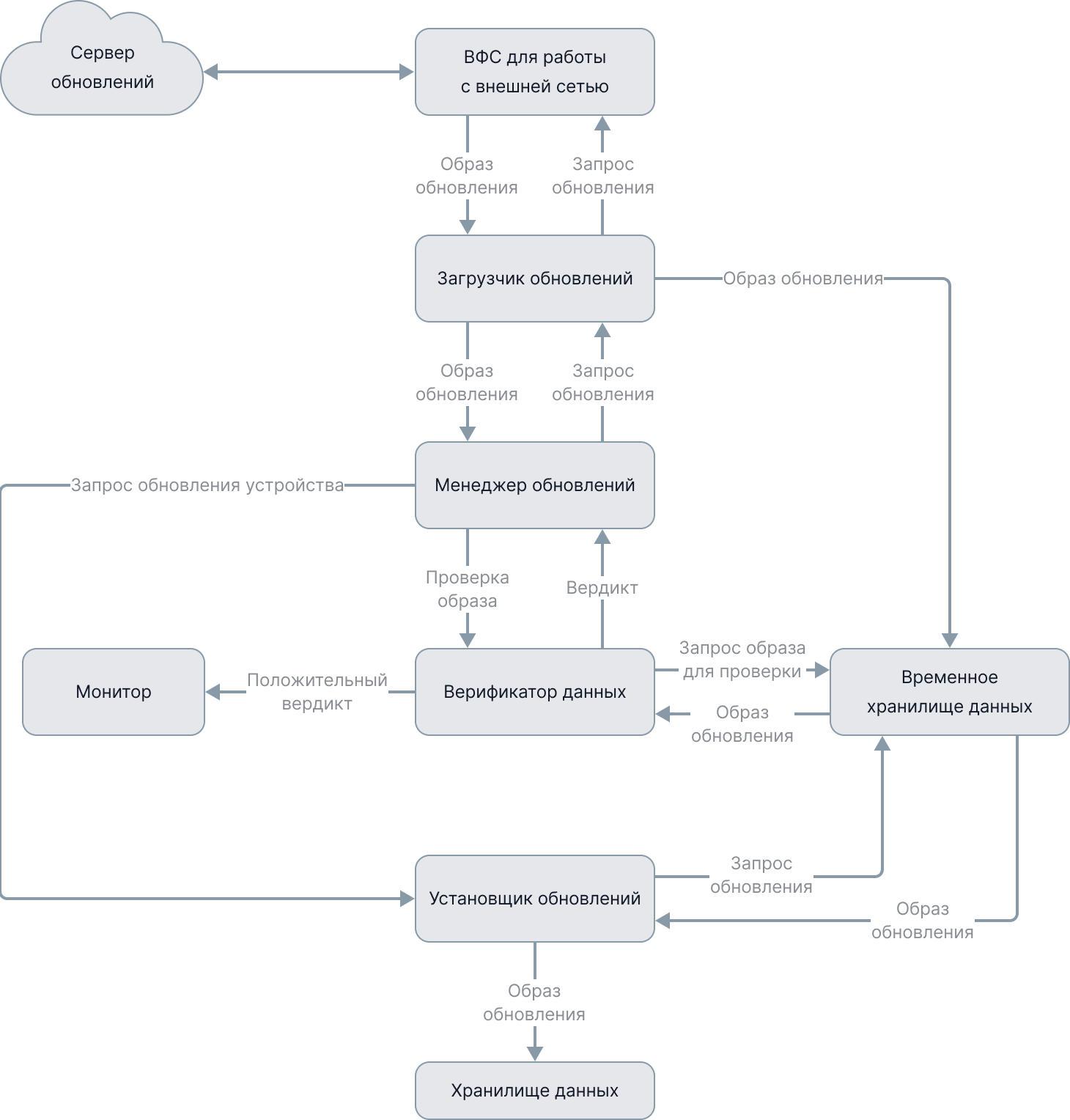
Элементы системы, реализующей шаблон:
Разграничение доступа к Временному хранилищу данных и Хранилищу данных обеспечивается реализацией шаблона «Разделение потоков данных на уровне драйвера ресурсов».
Монитор реализуется на основе шаблона «Монитор».
Взаимодействие элементов шаблона представлено на рисунке 1.

Система может находиться в одном из трех состояний конечного автомата:
Алгоритм установки обновления, реализуемый на основе шаблона:
Менеджер обновлений запрашивает проверку наличия обновлений у Загрузчика обновлений;
Загрузчик обновлений проверяет наличие обновлений и при наличии актуальной версии скачивает обновление и сопутствующую мета-информацию во Временное хранилище данных;
Загрузчик обновлений уведомляет Менеджера обновлений о загрузке файла обновления во Временное хранилище данных;
После записи обновления во Временное хранилище данных система переходит в состояние запечатывания Временного хранилища данных;
Менеджер обновлений запрашивает у Верификатора данных проверку файла обновления и метаданных;
Верификатор данных читает данные из Временного хранилища данных, проводит проверки и в случае положительного вердикта передает данные в монитор; система переходит в состояние возможности передачи данных из Временного хранилища данных;
В случае положительного вердикта Верификатор данных информирует Менеджер обновлений о том, что образ корректный;
Менеджер обновлений передает в Установщик обновлений команду на обновление устройства;
Установщик обновлений читает данные из Временного хранилища данных, выбирает один из разделов для записи обновлений, записывает файл обновлений и инициирует процедуру установки обновления. После передачи файла обновления Временное хранилище данных форматируется и переходит в стартовое состояние.
Поскольку шаблон использует шаблон «Монитор», применяются требования к технологии, определенные для базового шаблона;
Поскольку шаблон реализуется на основе шаблона «Разделение потоков данных на уровне драйверов устройств», применяются требования к технологии, определенные для базового шаблона;
Необходимо реализовать подходы к обеспечению корректности верификации данных обновления, в первую очередь методические и кооперационные подходы, обеспечивающие безопасность и корректность работы программного кода компонента, реализующего проверку целостности, аутентичности и актуальности данных обновления.
Поскольку шаблон реализуется на основе шаблона «Разделение потоков данных на уровне драйверов устройств», применяются ограничения, определенные для базового шаблона и шаблона «Монитор».
Допустимость модификаций шаблона должна быть обоснована при проектировании архитектуры и формировании требований, предъявляемых к системе на основе целей и предположений безопасности для этой системы.